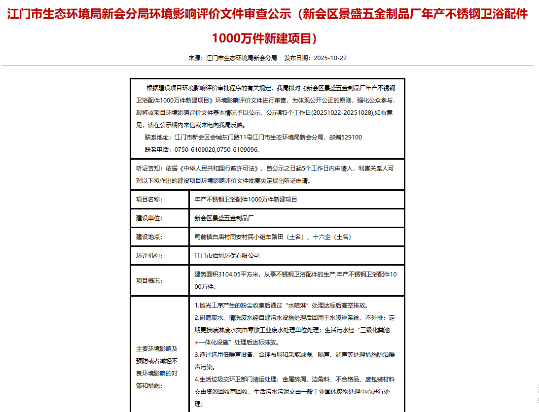
江门新会区景盛五金制品厂年产1000万件不锈钢卫浴配件新建项目环评获审查公示
2025年10月22日,江门市生态环境局新会分局就新会区景盛五金制品厂年产不锈钢卫浴配件1000万件新建项目环境影响评价文件进行审查公示,公示期:5个工作日。(来源:江门市生态环境局新会分局)
价格会员
查看详情1、原料:镍、铬、锰、钼、铜、焦炭、废料;2、板卷:10大市场,30个厂家,66个钢种;3、管材:工业焊管、装饰焊管、工业无缝管;4、带材:佛山市场,9大钢厂,10个钢种的热窄;5、棒材:角钢、槽钢、管坯、圆钢。
VIP会员
查看详情一、价格 1、原料:镍、铬、锰、钼、铜、焦炭、废料; 2、板卷:10大市场,30个厂家,66个钢种; 3、管材:工业焊管、装饰焊管、工业无缝管; 4、带材:佛山市场,9大钢厂,10个钢种的热窄; 5、棒材:角钢、槽钢、管坯、圆钢。 二、实时 1.价格快讯:不锈钢市场价格、钢厂盘价/指导价;镍、铬、钼系价格、钢厂采购价格等; 2.数据快讯:不锈钢及原料产量、库存、进出口等数据发布; 3.产业快讯:钢厂、市场、下游产业链重要资讯; 4.财经快讯:不锈钢行业相关金融市场资讯; 三、分析 1.例评:日评、周评、月评、年评; 2.分析报告:不锈钢日报、周报、月报、年报; 3.热点分析:行业热点事件解读。 四、成本 镍铁、铬铁、废料价格及201、304、430冷轧生产成本。 五、价差 相同材质不同钢厂的日报价、周均价、月均价价差。
及时信息(行情版)
查看详情1、早盘提示,9:00发布; 2、佛山市场价格及早评,10:30发布; 3、无锡市场价格及各钢厂的指导价,10:30发布; 4、原料价格(期镍、现货镍、镍生铁、镍矿、废不锈钢、铬系锰系、钼系、铜),12:00发布; 5、无锡市场午后价格,14:00发布; 6、期货收盘情况,15:00-16:00发布; 7、佛山市场价格汇总及晚评,18:00发布; 8、库存情况:无锡、佛山,无锡单周/周四发布,佛山每月15日、30日发布; 9、突发行业、钢厂动态(开盘、到货、停产、新建产线、设备等),同比微信/网站的新闻提前1-3分钟发布; 10、不锈钢及原料进出口数据,20号左右发布; 11、粗钢产量数据,5-8号发布。
1年
¥8000元
赠送1年VIP会员
数据报告(线上简版)
查看详情不锈钢产业数据:每月每个主流钢厂粗钢产量(包括200系、300系、400系)和商品材产量(包括冷轧200系、冷轧300系、冷轧400系、热轧200系、热轧300系、热轧400系); 备注: 每月10日发送粗钢产量,遇节假日延后,商品材产量延后5日左右发布。 下月每个主流钢厂的粗钢计划量(包括200系、300系、400系)备注:每月10日发送,遇节假日延后; 交割品: 304/2B产量情况; 库存: 5lbxg 无锡、佛山地区库存; 成本: 51bxg 不锈钢成本监控。
1年
¥20000元
赠送1年VIP会员和1年及时信息
投资月报(线上简版)
查看详情1、期货市场(LME 镍、不锈钢)走势分析; 2、中国不锈钢市场价格汇总分析; 3、主要不锈钢企业实际生产汇总; 4、主要不锈钢企业计划生产汇总; 5、中国不锈钢月度进出口汇总分析; 6、中国不锈钢市场库存统计分析; 7、 钢厂及行业动态; 8、不锈钢主要原材料走势分析; 9、 热点专题分析; 10、总结与预测,操作建议。
1年
¥30000元
赠送1年VIP会员、1年及时信息和1年数据报告
编辑:黄海燕
电话:13336426878

审核:梁小碧
电话:18029391268

声明:
以上文字来源于网络,如有侵权请告知,即刻删除!
卷 304/2B / 2.0*1219*C / 切边 / 张家港浦项 / 无锡
¥13600 元/吨 (含税)2025-10-22 AM
卷 304/2B / 2.0*1219*C / 切边 / 张家港浦项 / 无锡
¥13600 元/吨 (含税)2025-10-21 AM
卷 304/2B / 2.0*1219*C / 切边 / 张家港浦项 / 无锡
¥13600 元/吨 (含税)2025-10-20 AM
卷 304/2B / 2.0*1219*C / 切边 / 张家港浦项 / 无锡
¥13600 元/吨 (含税)2025-10-17 AM
卷 304/2B / 2.0*1219*C / 切边 / 张家港浦项 / 无锡
¥13600 元/吨 (含税)2025-10-16 AM
- 【51bxg】佛山430日评:下游多是坚持刚需少量采购,市场部分实际成交价有便宜30-50!(2025.10.22)
- 江门市胜客五金制品有限公司不锈钢冰块等项目生产迁扩建项目环评获审查公示
- 【51bxg】10月22日无锡市场午后价格跟踪
- 酒钢宏兴不锈钢公司热轧作业区钢种切换效率提升后生产节奏持续加快
- 宝钢德盛不锈钢有限公司一项目入选2025年福州市工业企业技术改造拟补助对象
- 湖南娄底优特钢项目助力强链补链
- 泰国对越南冷轧不锈钢板卷带材作出反倾销终裁
- 光年探索成功完成天兵科技直径3.8米不锈钢贮箱试验件制造
- 大佬做多?现货反转!停产一年的钢厂304趁势而来
- 1-9月,宁德市对“一带一路”国家地区出口不锈钢7.1亿元