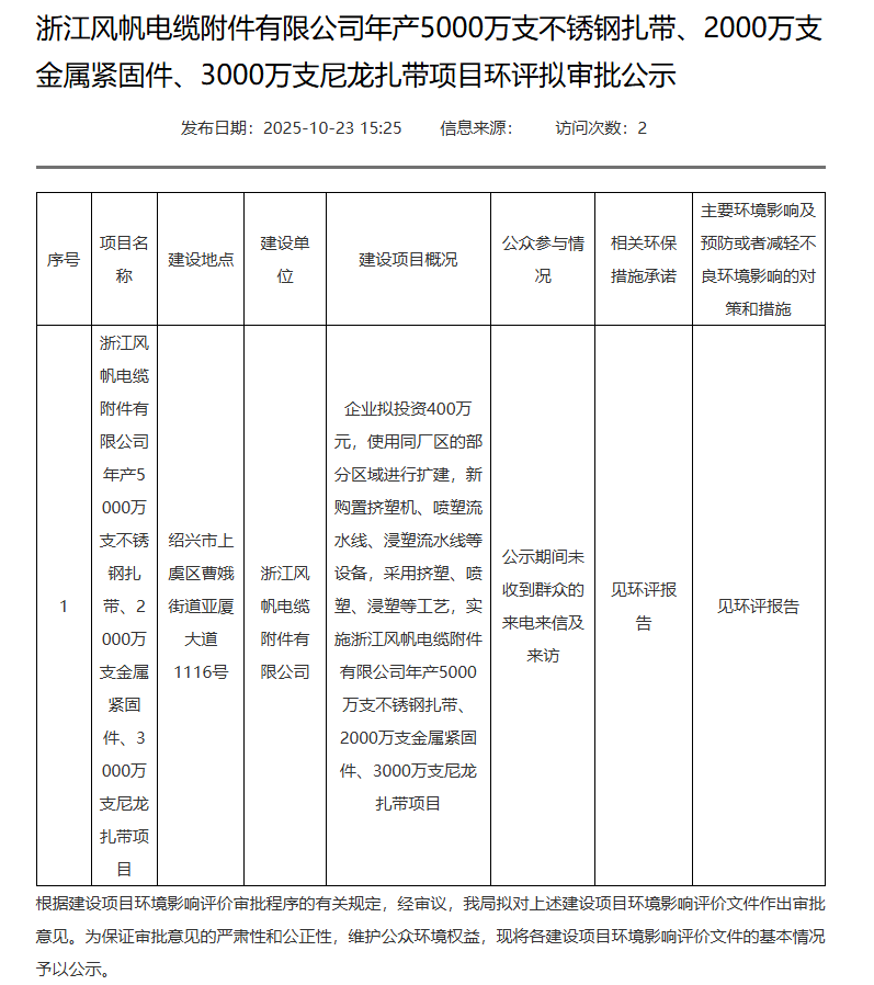
浙江风帆电缆附件有限公司年产5000万支不锈钢扎带项目环评获审批意见
2025年10月23日,绍兴市生态环境局上虞分局就浙江风帆电缆附件有限公司年产5000万支不锈钢扎带、2000万支金属紧固件、3000万支尼龙扎带项目环评作出审批意见并对外进行公示,公示期:2025年10月23日至2025年10月30日。(来源:绍兴市生态环境局上虞分局)

价格会员
查看详情1、原料:镍、铬、锰、钼、铜、焦炭、废料;2、板卷:10大市场,30个厂家,66个钢种;3、管材:工业焊管、装饰焊管、工业无缝管;4、带材:佛山市场,9大钢厂,10个钢种的热窄;5、棒材:角钢、槽钢、管坯、圆钢。
VIP会员
查看详情一、价格 1、原料:镍、铬、锰、钼、铜、焦炭、废料; 2、板卷:10大市场,30个厂家,66个钢种; 3、管材:工业焊管、装饰焊管、工业无缝管; 4、带材:佛山市场,9大钢厂,10个钢种的热窄; 5、棒材:角钢、槽钢、管坯、圆钢。 二、实时 1.价格快讯:不锈钢市场价格、钢厂盘价/指导价;镍、铬、钼系价格、钢厂采购价格等; 2.数据快讯:不锈钢及原料产量、库存、进出口等数据发布; 3.产业快讯:钢厂、市场、下游产业链重要资讯; 4.财经快讯:不锈钢行业相关金融市场资讯; 三、分析 1.例评:日评、周评、月评、年评; 2.分析报告:不锈钢日报、周报、月报、年报; 3.热点分析:行业热点事件解读。 四、成本 镍铁、铬铁、废料价格及201、304、430冷轧生产成本。 五、价差 相同材质不同钢厂的日报价、周均价、月均价价差。
及时信息(行情版)
查看详情1、早盘提示,9:00发布; 2、佛山市场价格及早评,10:30发布; 3、无锡市场价格及各钢厂的指导价,10:30发布; 4、原料价格(期镍、现货镍、镍生铁、镍矿、废不锈钢、铬系锰系、钼系、铜),12:00发布; 5、无锡市场午后价格,14:00发布; 6、期货收盘情况,15:00-16:00发布; 7、佛山市场价格汇总及晚评,18:00发布; 8、库存情况:无锡、佛山,无锡单周/周四发布,佛山每月15日、30日发布; 9、突发行业、钢厂动态(开盘、到货、停产、新建产线、设备等),同比微信/网站的新闻提前1-3分钟发布; 10、不锈钢及原料进出口数据,20号左右发布; 11、粗钢产量数据,5-8号发布。
1年
¥8000元
赠送1年VIP会员
数据报告(线上简版)
查看详情不锈钢产业数据:每月每个主流钢厂粗钢产量(包括200系、300系、400系)和商品材产量(包括冷轧200系、冷轧300系、冷轧400系、热轧200系、热轧300系、热轧400系); 备注: 每月10日发送粗钢产量,遇节假日延后,商品材产量延后5日左右发布。 下月每个主流钢厂的粗钢计划量(包括200系、300系、400系)备注:每月10日发送,遇节假日延后; 交割品: 304/2B产量情况; 库存: 5lbxg 无锡、佛山地区库存; 成本: 51bxg 不锈钢成本监控。
1年
¥20000元
赠送1年VIP会员和1年及时信息
投资月报(线上简版)
查看详情1、期货市场(LME 镍、不锈钢)走势分析; 2、中国不锈钢市场价格汇总分析; 3、主要不锈钢企业实际生产汇总; 4、主要不锈钢企业计划生产汇总; 5、中国不锈钢月度进出口汇总分析; 6、中国不锈钢市场库存统计分析; 7、 钢厂及行业动态; 8、不锈钢主要原材料走势分析; 9、 热点专题分析; 10、总结与预测,操作建议。
1年
¥30000元
赠送1年VIP会员、1年及时信息和1年数据报告
编辑:黄海燕
电话:13336426878

审核:梁小碧
电话:18029391268

声明:
以上文字来源于网络,如有侵权请告知,即刻删除!
卷 2205/2B / 基价*1500*C / 切边 / 太钢不锈 / 无锡
¥29450 元/吨 (含税)2025-10-27 AM
卷 2205/2B / 2.0*1500*C / 切边 / 太钢不锈 / 无锡
¥29450 元/吨 (含税)2025-10-27 AM
卷 2205/NO.1 / 3.0*1520*C / 毛边 / 太钢不锈 / 无锡
¥26900 元/吨 (含税)2025-10-27 AM
卷 2205/NO.1 / 4.0*1520*C / 毛边 / 太钢不锈 / 无锡
¥26900 元/吨 (含税)2025-10-27 AM
卷 2205/NO.1 / 5.0*1520*C / 毛边 / 太钢不锈 / 无锡
¥26900 元/吨 (含税)2025-10-27 AM














